学校首页
首 页
部门概况
部门简介
岗位职责
招生政策
教育部文件
教育厅文件
学校文件
招生章程
专业介绍
学校简介
院系概况
专业介绍
专家说专业
报考须知
学校风光
校园建筑
校园景点
录取信息
往年信息
最新信息
艺术类专业校考成绩查询
普通类录取信息查询
咨询服务
申诉渠道
联系我们
首页飘窗
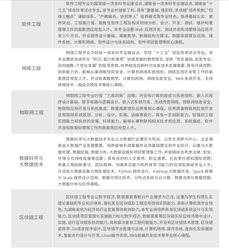
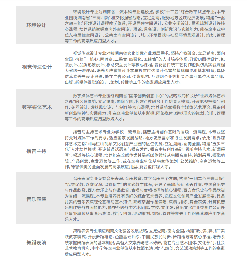
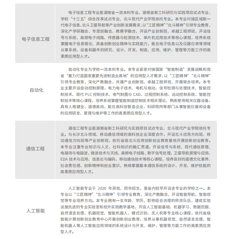
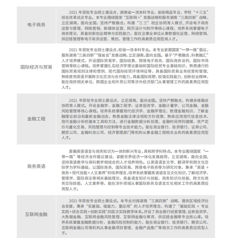
2024年本科专业介绍
点击次数:
来源:
管理员
2024-06-27 15:18:31
专业介绍
学校简介
院系概况
专业介绍
专家说专业
报考须知
在线客服
长沙地区
外省
湘潭地区
株洲地区
衡阳地区
郴州地区
怀化地区
湘西地区
张家界地区
邵阳地区
永州地区
常德地区
益阳地区
岳阳地区
娄底地区